政策解读 2024年1月1日起为了规范无人驾驶航空器飞行以及有关活动,促进无人驾驶航空器产业健康有序发展,维护航空安全、公共安全、国家安全,制定了新条例: 1.在条例的第二条表明了无人驾驶航空器的定义: 没有机载驾驶员、自备动力系统的航空器 2.第六十二条第2-6小条表明了无人机的类型和定义: 微型无人驾驶航空器,是指空机重量小于0.25千克,最大飞行真高不超过50米,最大平飞速度不超过40千米/小时,无线电发射设备符合微功率短距离技术要求,全程可以随时人工介入操控的无人驾驶航空器。 轻型无人驾驶航空器,是指空机重量不超过4千克且最大起飞重量不超过7千克,最大平飞速度不超过100千米/小时,具备符合空域管理要求的空域保持能力和可靠被监视能力,全程可以随时人工介入操控的无人驾驶航空器,但不包括微型无人驾驶航空器。 小型无人驾驶航空器,是指空机重量不超过15千克且最大起飞重量不超过25千克,具备符合空域管理要求的空域保持能力和可靠被监视能力,全程可以随时人工介入操控的无人驾驶航空器,但不包括微型、轻型无人驾驶航空器。 中型无人驾驶航空器,是指最大起飞重量不超过150千克的无人驾驶航空器,但不包括微型、轻型、小型无人驾驶航空器。 大型无人驾驶航空器,是指最大起飞重量超过150千克的无人驾驶航空器。 3.条例第十九到二十条表明了管制空域和适飞空域的划分: 管制空域:高120米以上空域,空中禁区、空中限制区以及周边空域,军用航空超低空飞行空域,以及下列区域上方的空域、八类重点区域以及特殊情况临时增加的管制区域。 适飞空域:管制空域范围以外的空域为微型、轻型、小型无人驾驶航空器的适飞空域(以下简称适飞空域)。
“在浙飞”--信息登记 在“在浙飞”申请之前需要进行UOM实名登记 UOM平台:https://uom.caac.gov.cn/#/login UOM实名教程:《重申!关于无人机,这件事一定要做!》 1. 登录 UOM实名好之后,打开警察叔叔APP,输入手机号或身份证,进行人脸识别认证进入。 警察叔叔登入界面 2.进入“在浙飞” 完成身份验证后,点击首页界面→点击更多→选择安全防护→在浙飞→进入页面。



在首页模块中,分为个人信息登记、单位信息登记、设备登记、飞行报备、处罚记录、政策法规、信息发布功能。
个人信息登记界面 依次填写真实有效信息,如下: 姓名:反显姓名,无需手动输入; 联系电话:输入联系电话; 身份证号码:输入有效18位身份证号码; 现居住地:点击选择按钮,根据现在所在地区选择正确的省市区; 街道:点击选择按钮,根据你所在街道选择正确的街道; 详细地址:输入自己所在地区的详细地址; 管辖派出所:根据现在所在地选择该管辖区域的派出所; 是否为飞手:根据你自己手上具不具备飞手证来选,有无无人机驾驶证,选择证件类型(UTC认证、AOPA认证、ASFC认证),选择好证件之后,将自己的证件照号码输入进去以及将证件正反面照片上传上去。 以上信息填写好之后,点击提交,可以在“我的”→“个人信息”中查看填写好的信息(注:是在“在浙飞”中的“我的”)。 单位信息登记页面 依次填写真实有效信息,如下: 类型:显示行业协会、培训机构、企事业单位; 是否生产销售无人驾驶航空器:选择该单位是否为生产销售无人机; 名称:输入所在单位名称; 地图地址:在搜索框中输入单位的地址,点击搜索,显示单位所在地,点击绘制,在地图上点击单位所在的位置,自动显示出经纬度,也可以进行更改,确定后点击下一步进行保存; 地图选择界面 经纬度:显示在地图上选择的经纬度,不可更改; 统一社会信用代码:输入单位的统一社会信用代码; 法人代表:输入单位的法人代表姓名; 联系方式:输入单位的联系方式; 现居住地:点击选择按钮,根据现在本单位地区选择正确的省市区; 街道:点击选择按钮,根据本单位所在街道选择正确的街道; 详细地址:输入本单位所在地区的详细地址; 管辖派出所:正确选择本单位所管辖的派出所; 生产或销售无人驾驶航空器:显示:“生产、销售、生产且销售”;选择“生产”,则不需要选择是否有网络销售点;选择“销售”,则列表新增“是否有网络销售点”,是则点击“列表新增选择“店铺平台”、填写“店铺名称”;选择“生产且销售”,则列表新增“是否有网络销售点”,是则点击“-”,列表新增选择“店铺平台”、填写“店铺名称”,点击“-"’,则可以删除填写的店铺平台和店铺名称; 是否持有无人机:选择本单位是否持有无人机; 设备管理人员姓名:输入单位设备管理人员的姓名; 设备管理人员手机号:输入单位设备管理人员的手机号码; “在浙飞”--设备登记




首先我们选择要登记的设备归属,然后西选择设备类型,分为自制无人机、品牌无人机、航模(下面将以个人为例进行登记,单位登记通例)。

1.自制无人机登记方式
登记主体:默认显示个人/单位; 设备类型:默认显示自制无人机; 机翼类型:选择固定翼/旋翼,选择旋翼后还要选择旋翼类型:可选六旋翼/四旋翼; 通讯频段:根据自制无人机的实际情况进行选择,该频段可多选也可单选; 机身重量、起飞重量、是否超视距、是否植保无人机根据实际情况进行选择; 选择完无人机信息后,还需要将无人机进行拍照然后上传照片; 以上信息填写完成,点击提交按钮,则提交成功,如有信息未填写,则提示提交失败。
2.品牌无人机登记方式
登记主体:默认显示个人/单位; 设备类型:默认显示品牌无人机; 设备品牌:根据购买的无人机品牌选择; 设备型号:选择真确的无人机型号; 设备照片:点击图框上传无人机照片; 机身序列号:查看机身上的序列号,进行填写(一般大疆无人机的序列号在电池仓内或电池仓附近); 机身序列号照片:找到序列号后拍照,然后上传; 飞控序列号:通过在遥控器上点击查看; 飞控序列号照片:找到序列号后拍照,然后上传;
3.航模登记方式
登记主体:默认显示个人/单位; 设备类型:默认显示航模; 通讯频段:根据自制无人机的实际情况进行选择,该频段可多选也可单选; 机身重量:点击输入航模的重量; 设备照片:点击图框上传照片。 以上信息填写完成,点击提交按钮,则提交成功,如有信息未填写,则提示提交失败。
4.飞艇登记方式
登记主体:默认显示个人/单位; 设备类型:默认显示飞艇; 飞艇类型:可选硬式飞艇、半硬式飞艇、软式飞艇,根据实际的飞艇类型进行选择; 浮升气体:可选氢气、氦气、其他,根据个人飞艇类型,选择对应的浮升气体; 存放地:需填写详细的地址; 用途:简述飞艇的用途; 设备照片:点击图框上传照片。 以上信息填写完成,点击提交按钮,则提交成功,如有信息未填写,则提示提交失败。 “在浙飞”--飞行报备


选择设备:根据需求选择设备;
飞行开始/结束时间:选取无人机开始/结束所飞行的年月日及具体时间段(在飞行活动前一日15时之前提出申请,单次飞行最长不可超过6小时及飞行审批不可跨天);
起飞区域:选取所要飞行的省、市、区;
起飞点:在地图中搜索查找地址进行选取起飞点后进行绘制,输入飞行半径查看区域是否涵盖飞行所需区域;
飞行半径:根据起飞点选取半径大小,进行输入半径值;
飞行事由:无人机飞行目的内容;
飞行高度:输入本次无人机飞行高度;
起飞点管辖派出所:根据起飞点进行匹配选择派出所;
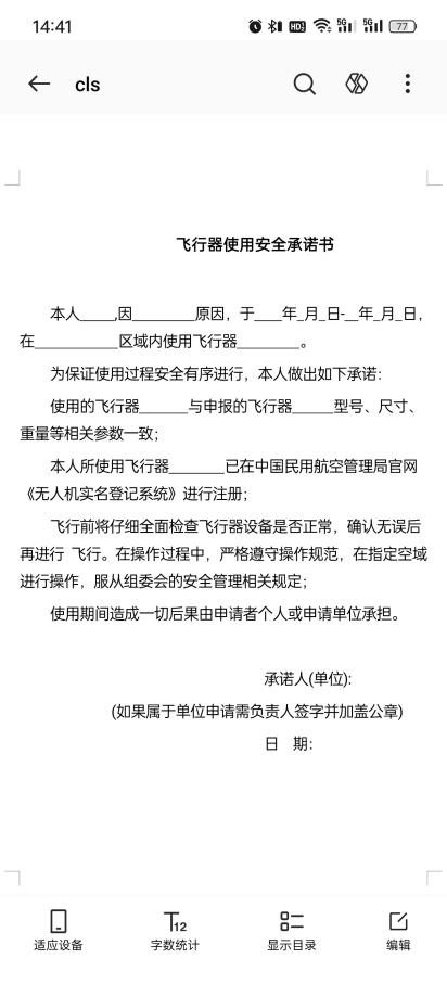
安全飞行承诺函:下载模版按要求填写信息;
保险照片:按照自身保险上传; 他人设备:输入他人手机号、获取输入验证码或他人名下无人机选择无人机进行飞行报备。

通过单位管理员手机许验证码获取单位所持无人机选择无人机进行飞行报备。

小伙伴们赶紧操作起来呀
- 2024/02/28民航局无人机合格证考试全攻略
- 2025/09/09无人机空域申请先备齐这些核心材料
- 2024/05/03无人机飞丢了怎么找回
- 2025/10/31无锡梁运低空公司荣获民用无人驾驶航空器运
- 2024/06/04布达拉宫怎么申请飞行解禁
- 2024/01/25CAAC、AOPA、ALPA和AFSC四
- 2025/10/08无人机飞行结束后全流程工作指南:从设备检
- 2024/03/28无人机航空经营许可证怎么申请办理



客服一